Section III: Renseignements supplémentaires
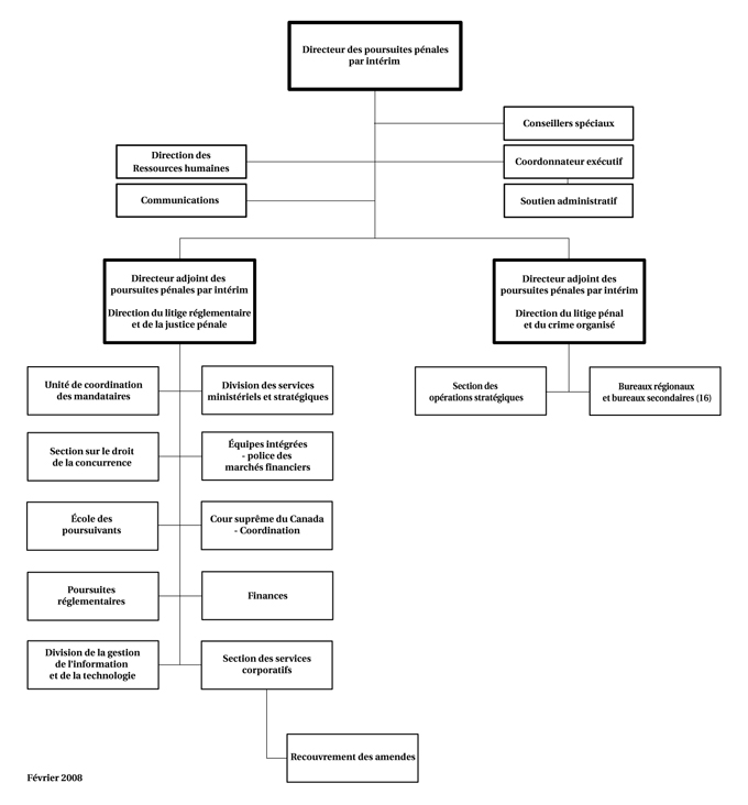
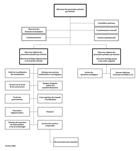
Renseignements sur l'organisation
Tableaux supplémentaires
|
Objectif stratégique : Intenter des poursuites pénales en vertu des lois fédérales, libres de toute influence indue et conformes à l'intérêt public.
|
|||||
|---|---|---|---|---|---|
| Activité de programme | Résultats attendus | Dépenses prévues | Secteur de résultats du gouvernement du Canada | ||
| 2008- 2009 | 2009- 2010 | 2010- 2011 | |||
| Diriger des poursuites en matière de drogue, liées au crime organisé et des poursuites en cas d'infractions au Code criminel | Répartition des causes où l'on a intenté et mené des poursuites. |
120,6
|
112,6
|
118,4
|
Affaires sociales
Affaires gouvernementales |
| Diriger les poursuites concernant les infractions aux lois fédérales visant à protéger l'environnement, les ressources naturelles et la santé économique et sociale | Répartition des causes où l'on a intenté et mené des poursuites. Le Programme national de recouvrement d'amendes est administré de façon uniforme et coordonnée. |
18,8
|
17,5
|
17,5
|
Affaires économiques
Affaires sociales Affaires gouvernementales |
| Adresser les enjeux de droit pénal dans le but de contribuer, dans le contexte des poursuites, à une société plus sécuritaire pour le Canada | Répartition des causes où l'on a intenté et mené des poursuites. |
6,2
|
5,6
|
5,6
|
Affaires internationales Affaires gouvernementales |
| Promouvoir, dans le contexte des poursuites, un système de justice équitable et efficace qui reflète les valeurs canadiennes | Les procureurs attitrés, les mandataires et les enquêteurs supérieurs travaillant à l'application de la loi reçoivent une formation et des connaissances pratiques sur des sujets concernant le droit criminel. Favoriser une collaboration fédérale- provinciale-territoriale et internationale en matière de poursuites. |
2,8
|
2,5
|
2,1
|
Affaires sociales
Affaires économiques Affaires internationales |
| Total |
148,4
|
138,2
|
143,6
|
||
| Tableau 2 : Dépenses organisationnelles prévues et équivalents à temps plein | ||||
|---|---|---|---|---|
|
Prévision des dépenses
|
Dépenses prévues
(en millions de dollars) |
|||
| Activités de programmes (AP) |
2007- 2008
|
2008-2009
|
2009-2010
|
2010-2011
|
| 1. Diriger des poursuites en matière de drogue, liées au crime organisé et des poursuites en cas d'infractions au Code criminel | 96,5 | 116,4 | 108,4 | 114,2 |
| 2. Diriger les poursuites concernant les infractions aux lois fédérales visant à protéger l'environnement, les ressources naturelles et la santé économique et sociale | 22,4 | 25,4 | 24,1 | 24,1 |
| 3. Adresser les enjeux de droit pénal dans le but de contribuer, dans le contexte des poursuites, à une société plus sécuritaire pour le Canada | 4,4 | 5,3 | 4,7 | 4,7 |
| 4. Promouvoir, dans le contexte des poursuites, un système de justice équitable et efficace qui reflète les valeurs canadiennes | 2,2 | 2,8 | 2,5 | 2,1 |
| Budget principal brut | 125,5 | 149,9 | 139,7 | 145,1 |
| Moins : Revenus disponibles | (11,3) | (11,3) | (11,3) | (11,3) |
| Total du Budget principal des dépenses | 114,2 | 138,6 | 128,4 | 133,8 |
| Rajustements | ||||
| Poursuites d'infractions en matière de drogues (AP 1) | 4,2 | 4,2 | 4,2 | 4,2 |
| Budget pour renforcer l'application de la loi (Équipes intégrées-police des marchés financiers) (AP 2) | 0,0 | 4,7 | 4,7 | 4,7 |
| Poursuites d'infractions liées au terrorisme (AP 3) | 0,9 | 0,9 | 0,9 | 0,9 |
| Total des rajustements | 5,1 | 9,8 | 9,8 | 9,8 |
| Total des dépenses prévues | 119,3 | 148,4[1] | 138,2[2] | 143,6[3] |
| Moins : Revenus non disponibles | (1,2) | (1,2) | (1,2) | (1,2) |
| Plus : Coûts pour services reçus à titre gracieux | 14,6 | 17,4 | 16,1 | 16,8 |
| Total des dépenses prévues de l'organisation | 132.7 | 164.6 | 153.1 | 159.2 |
| Équivalents temps plein | 753 | 751 | 776 | 807 |
| Remarques : | ||||
|
||||
| (en millions de dollars) | |||
|---|---|---|---|
| Crédits votés ou postes législatifs | Crédits réduits ou libellé législatif | 2008-2009 Budget principal des dépenses actuel |
2007-2008 Budget principal des dépenses précédent |
|
35
|
Dépenses du programme |
124,0
|
86,3
|
|
(L)
|
Contributions aux régimes d'avantages sociaux des employés |
14,6
|
12,2
|
| Total |
138,6
|
98,5
|
|
| Note : L'augmentation nette de 40,1 M$ entre 2007-2008 et 2008-2009 du budget principal des dépenses est due aux ressources additionnelles affectées au Rétablissement de l'efficacité des services fédéraux de maintien de l'ordre (13,5 M$ ); à la Stratégie nationale antidrogue (9,1 M$); à la transition (20,7 M$); à l'initiative sur les Victimes d'actes criminels (1,3 M$); à l'initiative de Sûreté maritime (0,2 M$) et à la Vérification interne (0,3 M$), ainsi qu'à la diminution des ressources affectées aux Équipes intégrées de la police des marchés financiers (3,5 M$) et à l'efficacité en matière de coûts d'approvisionnement (0,6 M$), et enfin, aux ajustements apportés aux avantages sociaux des employés (0,9 M$). | |||
Pour de plus amples renseignements sur les initiatives horizontales, voir au http://www.tbs-sct.gc.ca/est-pre/estimF.asp
- Date de modification :
