Section 1 : Au sujet du Service des poursuites pénales du Canada
Le Service des poursuites pénales du Canada (SPPC) est un organisme du gouvernement fédéral créé le 12 décembre 2006, lorsque la partie 3 de la Loi fédérale sur la responsabilité a reçu la sanction royale, ce qui a entraîné l'entrée en vigueur de la Loi sur le directeur des poursuites pénales.
Le SPPC assume les fonctions du procureur général du Canada dans l'exécution de son mandat dans le domaine du droit pénal, en poursuivant les infractions criminelles relevant de la compétence du gouvernement fédéral et en contribuant à renforcer le système de justice pénale.
À cet égard, le SPPC assume les fonctions de l'ancien Service fédéral des poursuites (SFP) du ministère de la Justice, tout en prenant des responsabilités supplémentaires en matière de poursuites relatives aux infractions de fraude prévues à la Loi sur la gestion des finances publiques ainsi qu'aux infractions en vertu de la Loi électorale du Canada. À la différence du SFP, qui était une composante du ministère de la Justice, le SPPC est un organisme indépendant, qui rend compte au Parlement par l'intermédiaire du procureur général du Canada.
Mandat
La création du SPPC découle de la décision de rendre transparent le principe de l'indépendance de la fonction de poursuivant, libre de toute influence indue.
Le mandat du SPPC est énoncé dans la Loi sur le directeur des poursuites pénales. La Loi oblige le SPPC à conseiller les organismes chargés de l'application de la loi à l'égard des poursuites et à agir comme poursuivant dans le cadre de toutes les poursuites engagées par le procureur général du Canada pour le compte de l'État.
Dans l'accomplissement de son mandat, le SPPC dessert les Canadiens en
- favorisant des enquêtes efficaces, la primauté du droit et le respect des droits des Canadiens au moyen de conseils juridiques fournis aux organismes d'enquête avant l'inculpation;
- appuyant l'exécution des lois canadiennes par la prise de décisions indépendantes et fondées sur des principes de la part des poursuivants; et
- renforçant la confiance dans l'administration de la justice grâce à des poursuites qui débouchent sur des décisions judiciaires fondées sur la preuve.
Gouvernance
Le SPPC rend compte au Parlement par l'entremise du procureur général du Canada. La Loi sur le directeur des poursuites pénales énonce que le directeur des poursuites pénales agit « sous l'autorité et pour le compte du procureur général
». Le rapport entre le procureur général et le directeur repose sur les principes du respect de l'indépendance de la fonction de poursuite et sur le besoin de concertation relativement aux questions qui présentent un grand intérêt pour la collectivité.
Par souci de protection de l'indépendance du directeur, toutes les instructions données par le procureur général doivent l'être par écrit et doivent être publiées dans la Gazette du Canada. Pour sa part, le directeur doit informer le procureur général de toute poursuite ou de toute intervention envisagée qui est susceptible de soulever d'importantes questions d'intérêt général, afin de permettre au procureur général d'intervenir ou de prendre en charge une poursuite. En outre, le SPPC doit présenter un rapport annuel au procureur général que ce dernier doit ensuite déposer devant le Parlement.
Attributions du directeur
Les principaux pouvoirs, rôle et fonctions du directeur des poursuites pénales sont énoncés au paragraphe 3(3) de la Loi sur le directeur des poursuites pénales. Ces attributions comprennent notamment :
- engager et mener les poursuites fédérales;
- intervenir relativement aux affaires dans lesquelles des questions d'intérêt public sont soulevées qui pourraient avoir une incidence sur la conduite des poursuites ou des enquêtes connexes;
- donner des lignes directrices aux poursuivants fédéraux;
- conseiller de façon générale les organismes chargés de l'application de la loi ou les organismes d'enquête à l'égard des poursuites, ou d'enquêtes pouvant mener à des poursuites;
- communiquer avec les médias et le public relativement à toute question liée à l'introduction ou à la conduite des poursuites;
- exercer les pouvoirs du procureur général relatifs aux poursuites privées; et
- exercer toute autre attribution que lui assigne le procureur général, compatible avec la charge de directeur des poursuites pénales.
Dans le cadre de l'exercice de ces attributions, le directeur est sous-procureur général du Canada. Sauf directive contraire écrite du procureur général, le directeur est habilité à rendre des décisions exécutoires et définitives d'engager des poursuites en vertu de lois fédérales.
Rôle du poursuivant
Les tribunaux canadiens ont des attentes très élevées à l'égard des poursuivants, lesquels sont assujettis à des obligations déontologiques, procédurales et constitutionnelles. Traditionnellement, on a considéré que le poursuivant devait agir comme « représentant de la justice
» plutôt que comme « avocat partial
». Ses fonctions reposent sur la confiance du public. On s'attend qu'il les exerce avec équité, objectivité et intégrité. Son rôle ne consiste pas à obtenir des condamnations à tout prix, mais à présenter au tribunal tous les éléments de preuve disponibles, pertinents et admissibles, afin de permettre au tribunal de déterminer la culpabilité ou l'innocence de l'accusé. La Cour suprême a bien précisé ce principe dans l'arrêt Boucher c. La Reine, [1955] R.C.S. 16 aux pp. 23-24 :
On ne saurait trop répéter que les poursuites criminelles n'ont pas pour but d'obtenir une condamnation, mais de présenter au jury ce que la Couronne considère comme une preuve digne de foi relativement à ce que l'on allègue être un crime. Les avocats sont tenus de voir à ce que tous les éléments de preuve légaux disponibles soient présentés : ils doivent le faire avec fermeté et en insistant sur la valeur légitime de cette preuve, mais ils doivent également le faire d'une façon juste. Le rôle du poursuivant exclut toute notion de gain ou de perte de cause; il s'acquitte d'un devoir public, et dans la vie civile, aucun autre rôle ne comporte une plus grande responsabilité personnelle. Le poursuivant doit s'acquitter de sa tâche d'une façon efficace, avec un sens profond de la dignité, de la gravité et de la justice des procédures judiciaires.
Rôles et responsabilités du SPPC
Le SPPC est chargé d'intenter des poursuites relatives aux infractions prévues aux termes de plus de 50 lois fédérales, et de conseiller les organismes chargés de l'application de la loi à l'égard des poursuites. Le SPPC s'occupe principalement de poursuites en matière de drogues, de crime organisé, de terrorisme, de droit fiscal, de blanchiment d'argent et de produits de la criminalité, de crimes contre l'humanité et de crimes de guerre et d'infractions au Code criminel dans les territoires ainsi que des poursuites relatives à un grand nombre d'infractions réglementaires.
Le SPPC n'est pas un organisme d'enquête. Il intente des poursuites seulement lorsque des accusations ont été portées au terme d'une enquête par la Gendarmerie royale du Canada (GRC) ou un autre organisme d'enquête sur la contravention à une loi fédérale. Le SPPC conseille et aide les enquêteurs au stade de l'enquête, collaborant étroitement avec ceux-ci, en particulier dans les domaines du terrorisme, des organisations criminelles, des produits de la criminalité, du blanchiment d'argent, de la fraude sur les marchés financiers ainsi que dans le contexte de méga dossiers.
Les responsabilités du SPPC varient quelque peu selon la province ou le territoire :
- Dans tous les territoires et dans toutes les provinces, sauf au Québec et au Nouveau-Brunswick, le SPPC se charge de toutes les poursuites en matière de drogue prévues à la Loi réglementant certaines drogues et autres substances, peu importe le corps policier ayant mené l'enquête. Au Québec et au Nouveau-Brunswick, le SPPC ne se charge que des poursuites en matière de drogue qui font suite à des enquêtes menées par la GRC.
- Dans toutes les provinces et tous les territoires, le SPPC est responsable des poursuites relatives aux contraventions aux lois fédérales comme la Loi sur les pêches, la Loi de l'impôt sur le revenu, la Loi sur l'accise, la Loi sur les douanes, la Loi canadienne sur la protection de l'environnement et la Loi sur la marine marchande du Canada ainsi que des infractions de complot et de tentative de contravention à ces lois. Le SPPC dirige aussi les poursuites relatives aux infractions de terrorisme et les infractions relatives aux organisations criminelles prévues au Code criminel, de même que les infractions en matière de blanchiment d'argent et de produits de la criminalité. Dans le cadre d'ententes avec les provinces, le SPPC prend aussi en charge les poursuites relatives aux infractions au Code criminel qui sont liées à des accusations en matière de drogue.
- Dans les trois territoires, le SPPC est responsable des poursuites relatives à toutes les infractions prévues au Code criminel en plus des contraventions aux autres lois fédérales.
Au niveau national, le SPPC joue plusieurs rôles essentiels liés à l'exercice des responsabilités suivantes du procureur général à l'égard du contentieux des affaires pénales :
- la prestation de conseils juridiques aux ministères fédéraux et aux organismes chargés des enquêtes au sujet des ramifications en droit pénal des enquêtes et des poursuites;
- la participation, de concert avec des membres d'organismes partenaires, dont la GRC, au sein d'équipes mixtes pluridisciplinaires;
- la présentation de différentes demandes d'autorisation judiciaire avant l'inculpation pour permettre aux corps policiers de mener leurs enquêtes en conformité avec la loi, notamment les demandes de mise sous écoute électronique et les demandes de mandats spéciaux de saisie ou d'ordonnances de blocage;
- l'examen des chefs d'accusation et l'exercice du pouvoir discrétionnaire du procureur général d'intenter des poursuites;
- l'évaluation des risques juridiques, financiers et stratégiques, et l'élaboration de plans pour la gestion des poursuites dans les méga dossiers;
- l'exercice du rôle de poursuivant dans toutes les affaires pour lesquelles le procureur général du Canada assure les poursuites au nom de la Couronne;
- l'exercice des attributions du procureur général du Canada pour ce qui est des demandes d'extradition et d'entraide juridique; et
- faire office de centre d'expertise dans les domaines du droit pénal, de la sécurité nationale et des poursuites fédérales, et faire valoir le point de vue du poursuivant au sujet des modifications aux lois fédérales se rapportant au système de justice pénale.
L'organisme
Le SPPC comprend l'administration centrale, 11 bureaux régionaux, 5 bureaux secondaires, de même qu'un groupe de procureurs fédéraux qui se spécialisent dans le contentieux relatif au droit de la concurrence et qui travaillent dans des locaux du Bureau de la concurrence. Parmi ses quelque 670 employés, la majorité sont des poursuivants salariés appuyés par d'autres professionnels, notamment des parajuristes, des adjoints juridiques, des employés des services administratifs et des employés des services ministériels.
Administration centrale
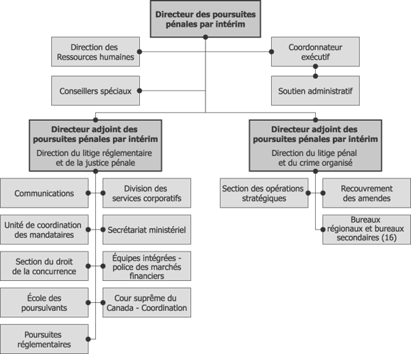
Le directeur des poursuites pénales par intérim et les deux directeurs adjoints par intérim ont leurs bureaux à l'administration centrale à Ottawa. L'administration centrale voit notamment à la coordination des instances pénales devant la Cour suprême du Canada et des poursuites relatives à des infractions réglementaires, ainsi qu'à l'élaboration de politiques et de pratiques optimales dans le domaine des poursuites, à la prestation de conseils, d'orientations et de soutien stratégiques aux poursuivants dans les régions, à la coordination de la formation, dont l'École des poursuivants, et à la prestation de services ministériels, de communication et de soutien aux mandataires.
Les régions
La composante régionale du SPPC est organisée comme suit :
- La région de l'Atlantique englobe les quatre provinces de l'Atlantique : la Nouvelle-Écosse, le Nouveau-Brunswick, Terre-Neuve-et-Labrador et l'Île-du-Prince-Édouard. Le bureau régional est situé à Halifax, en Nouvelle-Écosse. Il y a un bureau secondaire à St. John's, Terre-Neuve-et-Labrador.
- La région du Québec correspond à la majeure partie du territoire de la province de Québec. Le bureau régional est situé à Montréal.
- La région de l'Ontario englobe Toronto et la partie sud-ouest de la province de l'Ontario. Le bureau régional est situé à Toronto. Il y a des bureaux secondaires à Brampton et à Kitchener.
- La région de la capitale nationale englobe les parties est et nord de la province de l'Ontario ainsi que la région de l'Outaouais. Le bureau régional est situé à Ottawa.
- La région du Manitoba englobe la province du Manitoba. Le bureau régional est situé à Winnipeg.
- La région de la Saskatchewan englobe la province de la Saskatchewan. Le bureau régional est situé à Saskatoon.
- La région de l'Alberta englobe la province de l'Alberta. Le bureau régional est situé à Edmonton. Il y a un bureau secondaire à Calgary.
- La région de la Colombie-Britannique englobe la province de la Colombie-Britannique. Le bureau régional est situé à Vancouver.
- La région du Yukon englobe le territoire du Yukon. Le bureau régional est situé à Whitehorse.
- La région des Territoires du Nord-Ouest englobe les Territoires du Nord-Ouest. Le bureau régional est situé à Yellowknife. Il y a un bureau secondaire à Inuvik.
- La région du Nunavut englobe le territoire du Nunavut. Le bureau régional est situé à Iqaluit.

Organigramme provisoire du SPPC au 31 mars 2007

Mandataires de la Couronne
Les mandataires de la Couronne œuvrent en région lorsque les effectifs permanents s'avèrent insuffisants pour répondre à la demande en terme de poursuites, ou lorsqu'il est plus rentable d'engager un mandataire eu égard au lieu ou à la complexité d'une poursuite donnée.
Le SPPC a présentement sous contrat environ 800 avocats nommés individuellement, lesquels proviennent d'environ 250 cabinets. Tout avocat désirant poser sa candidature comme mandataire peut contacter le SPPC par l'entremise de son site web, au www.ppsc-sppc.gc.ca.
La compétence et l'intégrité constituent les considérations primordiales lors de la sélection et de la nomination de mandataires. Une procédure de nomination normalisée assure l'accès à un vaste éventail de candidats potentiels, une présélection judicieuse des candidats, et la nomination de cabinets et de praticiens qualifiés.
Le Programme de coordination des mandataires, établi en 1996, assure la gestion des mandataires de la Couronne. Ce programme vise à assurer la qualité des services juridiques fournis par les mandataires, ainsi qu'une prestation efficace de ces services. L'Unité de coordination des mandataires de ce programme est située à l'administration centrale du SPPC, tandis que chaque bureau régional a son unité de supervision des mandataires, chargée d'assurer la gestion au quotidien des mandataires.
Les rapports entre le SPPC et ses mandataires sont régis par le Guide du Service fédéral des poursuites et les Conditions de nomination des mandataires.
Partenaires
Le SPPC travaille en partenariat avec de nombreux organismes aux niveaux provincial et territorial, national et international. Ces partenariats, axés sur la collaboration, permettent d'aborder des questions d'intérêt commun et de recenser et mettre en commun leurs pratiques optimales.
Le ministère de la Justice du Canada
Bien que constitué en tant qu'organisme distinct du ministère de la Justice du Canada, le SPPC maintient d'étroites relations de travail et de collaboration avec ses anciens collègues. Des liens de consultation réguliers permettent de dégager les positions juridiques que font valoir les poursuivants fédéraux devant les tribunaux et garantissent que ces positions sont élaborées avec l'apport de l'expertise des procureurs du ministère de la Justice dans des domaines tels que les droits de la personne, le droit constitutionnel, le droit sur les questions autochtones et la politique en matière de droit pénal. De plus, le SPPC collabore avec les procureurs du ministère de la Justice dans la prestation de conseils juridiques aux organismes d'enquête, particulièrement sur les questions de droit réglementaire. Le ministère de la Justice continue, en outre, de fournir de nombreux services ministériels au SPPC.
Partenaires fédéraux
Notre principal partenaire fédéral en matière de l'application de la loi est la Gendarmerie royale du Canada (GRC), qui travaille conjointement avec le SPPC pour assurer l'intégrité des frontières et faire la lutte au terrorisme et au crime organisé ainsi qu'aux infractions en matière de drogue. Un Protocole d'entente entre le SPPC et la GRC prévoit une concertation pour ce qui est de la planification et de l'établissement des priorités.
D'autres ministères et organismes du gouvernement renvoient aussi des dossiers au SPPC à des fins de poursuites. Figurent parmi ces organismes l'Agence du revenu du Canada, le ministère de la Justice (Section des crimes de guerre), Environnement Canada, le ministère des Pêches et Océans, le ministère de la Sécurité publique du Canada et la Banque du Canada.
Partenaires provinciaux et territoriaux
Au niveau provincial, le SPPC travaille en partenariat avec les services provinciaux des poursuites pour établir des approches stratégiques cohérentes des poursuites, par exemple dans les domaines de compétence concurrente et en matière de formation des poursuivants et pour mettre en commun leurs compétences et leurs pratiques optimales dans le domaine des poursuites. Cette collaboration s'articule principalement par l'entremise du Comité fédéral-provincial-territorial des Chefs des poursuites pénales, dont le SPPC assure la coprésidence.
Partenaires internationaux
Au niveau international, le SPPC travaille en partenariat avec différents organismes pour élaborer des mesures d'intervention concertées à l'égard de la criminalité transnationale, en particulier le trafic de stupéfiants et le blanchiment d'argent, et pour lutter contre le terrorisme. Afin de mettre en commun les pratiques optimales, le SPPC participe à des organisations internationales tels le Forum sur la criminalité transfrontalière Canada-États-Unis et l'Association internationale des procureurs et poursuivants (AIPP), laquelle jouit d'un statut spécial de consultant auprès des Nations Unies.
- Date de modification :